在線咨詢 9:00-18:00
我們在使用很多電商產品或者電商小程序的時候,都會看到很多營銷活動,砍價,拼團,助力等等,也是目前用的最多的營銷功能了,那么來說一說,如何用4個步驟為我們的電商小程序策劃和設計一個砍價功能呢?
一、行業解析
1.核心標的物:用戶投資的標的為可自由交割給C端的實物;例如:種植蘑菇、豬、牛、羊等等。
2.目標用戶:有明確/意向購買的用戶。
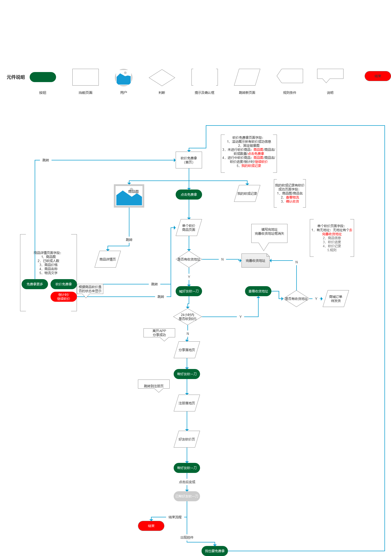
3.業務流程:(不包括資金流)。

遇到的困境:
1)用戶群體為:金融投資類用戶、電商消費用戶等。
2.)用戶對于此模式的信任度不夠?
3.)互聯網金融屬性產品獲客難?
4.)平臺商品種類單一(標的的制成品,及加工品)(例如:豬肉,蘑菇,牛,羊這類標的為核心的企業)?
5.)受制于政策以及市場環境的限制?
二、社交電商
(1)社交電商則天生以圈子為中心,聚合人,人拉人、人向人層層遞進地賣貨,把營銷從B端過渡到C端,本質上是打造一個關系鏈,并把銷售搭載其上。這是一個模式上的巨大變革,或者說是一種全新的模式。
(2)從成本結構上,社交電商的成本則很大程度上轉移到了打造關系鏈的社交成本,例如利用社交紅包、砍價等,結合巨大的投資把用戶向平臺不斷聚合,增長邏輯從商品類目的經營轉變到關系鏈的經營。
(3)結合種植/養殖得實物特性,以砍價免費拿為結合點去設計產品中的一個子模塊。
三、指導模型Y

按Y模型分析:
(1)需求:在目前的市場環境下怎么解決平臺拓客?
方法一:直接投放到能影響目標用戶群體的媒體廣告?
方法二:利用已有的種子用戶進行裂變拉新?
(2)目的:快速獲取新的投資用戶
用戶流程:購買菌棒——種植菌棒——出售蘑菇——提現。此流程只能針對目標明確的用戶。
怎么與小白用戶的建立鏈接?
要讓小白用戶真實感知到標的物存在,且需要一些利益吸引他參與。
流程:參加活動——贈送蘑菇——贈送紅包——贈送菌棒——種植菌棒——出售蘑菇——提現。
整體流程成本控制100-200元一個用戶,限定單次啟動時間,砍價難度依次遞增,獎品依次遞增。
(3)人性:人性的貪婪(免費/金錢獎勵)
在特定的時間內,獲得一定的獎勵金額,這樣用戶參與感強,配上金錢的誘惑很容易上腦。
(4)功能:根據1-2-3推出解決功能:砍價免費拿
增加用戶參與度,快速拉新,建立用戶對平臺認識。
四、落地步驟
1.砍價流程:

2.砍價目的:
· 第一步:通過從低成本商品砍價入手,讓用戶花很小成本免費試吃,初步建立獲得用戶信任;
· 第二步:成功完成商品砍價后觸發砍紅包,進行金錢刺激,返利給用戶;
· 第三步:最后引入標的物(商品形式)砍價,讓用戶體驗種植流程(類似網貸體驗金活動);
· 最終用戶體驗了整個流程,獲得參與感同時得到了收益和食用的實物。
3.砍價設計:
· 商品是否限量?
· 設定商品總砍價人數?
· 用戶自己首次砍價金額?
· 是否區分新老用戶助力比例?同一商品是否能重復砍價等等?
· 商品砍價是否設置截止時間?
· 整體的獲客成本?
4.砍價邏輯:
· 商品價格M
· 新用戶砍價系數為X
· 老用戶砍價系數為Y
· 單件商品砍價人數Z
· 為了保證砍價系數設置不當時,最后砍價人數由于顯示小數點原因顯示為0,但整體價格沒到100%,所有預留數0.01*Z;實際砍價金額=M-0.01*Z。

此類功能利用人性貪婪,來刺激用戶進行開發小白用戶。當用砍價玩法培養用戶進行投資行為,讓用戶獲得既實物又能選擇獲取收益,用戶再吃著蘑菇(標的長成物)又獲取了投資菌棒成長后進行出售獲取收益。
閱讀量:20606